来源:医疗器械经销商联盟
编辑:十一酱
近日(6月18日),河北省卫健委最新发布《关于印发2020年全省医政医管工作要点的通知》(以下简称《通知》)。
《通知》中,河北省卫健委公布了2020年全省医政医管的工作要点。

首先,在医疗服务建设上,河北卫健委首先明确,要将医疗卫生工作重心下移、资源下沉,加快推进县域医联体建设工作,并要求在6月底前,每个县至少简称一个紧密型医联体。
与此同时,还要加强康复医院建设,并要求在10月底前,每个市至少建有1-2所达到二级标准的康复医院。
事实上,早在2019年10月末,北京市就率先推动辖内基层医院向康复型医院转型,转型工作落地后,北京市已有不少转型机构达到了二级康复医院标准。
此后的2019年12月下旬,国家卫健委更是发布通知要求推动医疗资源丰富的地区将一级、二级医院转型为护理院、康复医院。
可以说,各个地区乃至国家都在一致推动基层医院向护理、康复医院转型。而另一方面,随着基层医院转型速度的加快,医院对于康复医疗设备的需求也将大幅增加。
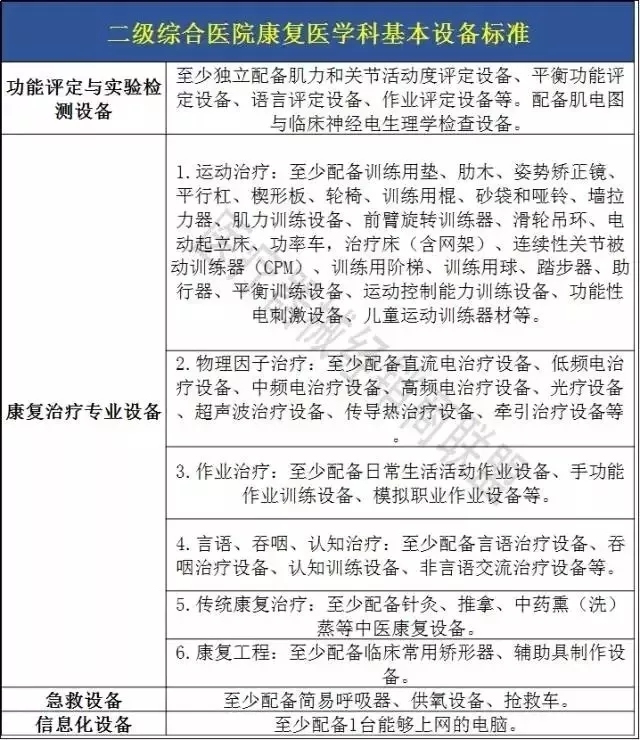
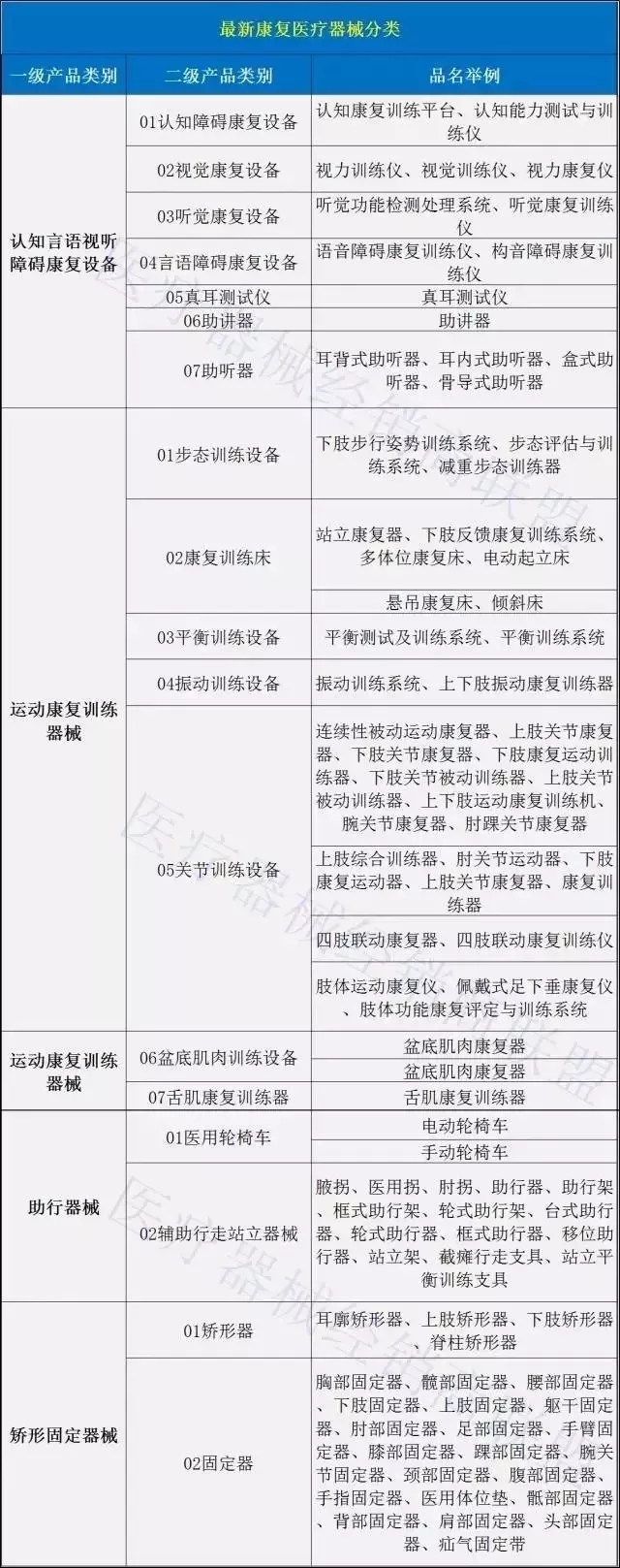
医疗器械经销商联盟整理的康复医院必备设备清单
仅供参考
▼▼▼



此外值得注意的是,在进一步优化医疗资源配置上,河北省还要求开展区域医疗中心建设试点,积极争取国家区域医疗中心。
加大胸痛、卒中、创伤中心建设力度,持续推进多学科诊疗和无痛分娩镇痛试点工作。
推动省内纳入国家全面提升县级医院综合能力第二阶段名单的45所医院达到县级医院综合服务能力推荐标准。重点提升县医院急诊、呼吸、肿瘤、心脑血管、感染性疾病等诊疗能力,全面提高县医院综合服务能力,加强儿科、麻醉等薄弱专科服务体系建设。
早在2019年的6月末,国家卫健委、中医药局就发布了《关于印发全面提升县级医院综合能力工作方案(2018-2020年)的通知》,明确了各地需要全面提升县级医院综合能力的500家医院。
其中,河北省的45家县级医院名单如下:

通过上述河北省对于2020年全省医改的重点中,明显能够看出,未来河北省的医改工作重点更多的将聚焦于基层医疗建设。
事实上,早在2019年11月,国务院《关于进一步推广福建省和三明市深化医药卫生体制改革经验的通知》中也曾明确提出,三明医改的一个关键就是深入落实分级诊疗。
从2016年开始分级诊疗的大方针出台,三明通过紧密型的县域医共体模式,真正实现资源下沉,目前已经率先走向了“治已病到治未病的阶段”。
可以说现阶段分级诊疗、医疗资源下沉不仅是大势所趋,更是随着不断推进慢慢落到实处。
不仅是河北省,全国基层医院的转型下,其器械市场和利润将会是非常可观的。
截止到2020年2月底,全国医疗卫生机构数目达100.7万个。其中,基层医疗卫生机构达95.4万个。未来无论是基层医院设备的采购还是第三方机构对于耗材的需求,无疑都代表着将一波采购风潮。而对于供应商和经销商来说,不论是哪一种需求都是利好消息。